不動産名義変更手続センターでは、相続や贈与時の土地・家・マンションなどの不動産名義変更手続きについて、お客さまを完全サポートいたします!
【全国対応】【年間2000件を超える相談実績】【相談無料】書類収集から申請まで面倒な作業はワンストップで全てお任せください!明確でシンプルな料金体系

司法書士法人
不動産名義変更手続センター
主な業務地域: 東京都・埼玉県・千葉県・神奈川県を中心に全国対応
0120-670-678
受付時間 | 9:00〜18:00 (土日祝を除く) |
|---|
ご相談は無料で承ります!
《この記事の監修者》
司法書士法人不動産名義変更手続センター
代表/司法書士 板垣 隼 (→プロフィール詳細はこちら)
最終更新日:2026年2月17日
法定相続人情報とは、法務局が実施する「長期相続登記等未了土地解消作業」の中で、相続人調査によって判明した相続関係を一覧図にまとめた書類です。亡くなった土地所有者の法定相続人を、家系図のような形式で図に表したものとイメージしてください。
法務局から「長期間相続登記等がされていないことの通知」が届いた方は、この法定相続人情報に関わる手続きが必要になる可能性があります。
名前が非常に似ていますが、「法定相続人情報」と「法定相続情報一覧図」はまったく異なる制度です。
| 法定相続人情報 | 法定相続情報一覧図 | |
|---|---|---|
| 作成者 | 法務局(登記官が職権で作成) | 相続人側が作成し、法務局が認証 |
| 対象 | 長期間相続登記がされていない土地 | すべての相続手続き |
| 目的 | 所有者不明土地問題の解消 | 相続手続きの負担軽減 |
| 根拠法 | 所有者不明土地特別措置法 | 不動産登記法 |
| 閲覧制限 | 相続人・正当な理由がある者のみ | 申出をした相続人が取得 |
※「法定相続情報一覧図」は平成29年(2017年)に創設された制度で、相続人が自ら戸籍を集めて一覧図を作成し、法務局の登記官に認証してもらう仕組みです。

出典:法務局HP
法務局では現在、土地の名義人が亡くなった後、長期間にわたって相続登記がされていない土地(長期相続登記等未了土地)について、亡くなった方の法定相続人を調べる作業を進めています。
この作業の流れは次の通りです。
これら一連の作業が「長期相続登記等未了土地解消作業」と呼ばれるものです。
【根拠法令】
所有者不明土地の利用の円滑化等に関する特別措置法(平成30年法律第49号)第44条に基づいて実施されています。
長期相続登記等未了土地として登記に記録されると、以下のような付記登記がなされます。

出典:法務局HP
長期相続登記等未了土地の登記には、法定相続人情報の「作成番号」が記録されます。
この作成番号は、法務局が法定相続人の調査結果をもとに作成した法定相続人情報に付される固有の番号です。
【作成番号の活用メリット】
長期間相続登記未了の旨が記録された土地について相続登記を申請する際、この「作成番号」を提供することで、通常必要となる一定の戸籍謄本や住民票の添付を省略することができます。書類の収集負担が大幅に軽減される重要な仕組みです。
法定相続人情報は、登記事項証明書のように誰でも自由に閲覧できるものではありません。
閲覧が認められるのは、以下の方に限られます(不動産登記法第121条第3項)。
| 閲覧権限がある方 | 具体例 |
|---|---|
| 所有権の登記名義人の相続人 | 亡くなった土地名義人の子、配偶者、兄弟姉妹など法定相続人にあたる方 |
| 閲覧をする正当な理由を有する者 | 当該土地の利害関係者や、相続人から委任を受けた司法書士などの専門家 |
法務局が長期相続登記等未了土地解消作業の過程で収集した戸籍謄本等についても、閲覧が認められています。
ただし、以下の点にご注意ください。
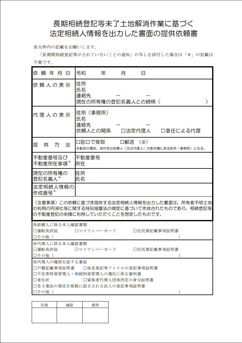
法定相続人情報を取得するには、「法定相続人情報を出力した書面の提供依頼書」を法務局へ提出します。
ポイント
全国どこの法務局(登記所)でも依頼が可能で、費用は無料です。
司法書士などの資格者代理人に委任して取得を依頼することもできます。
郵送による提供依頼も可能です。郵送の場合は以下の点にご注意ください。
【制度の改善経緯】
令和4年10月3日までは、管轄法務局でのみ取得可能(郵送不可)で費用も450円かかっていましたが、現在は最寄りの法務局で無料で取得できるように改善されています。
提供依頼書の様式は、法務省ホームページからダウンロードできます。

出典:法務局HP
法務局から「長期間相続登記等がされていないことの通知」が届いた場合、相続登記を完了するまでの流れは以下の通りです。
⚠ 専門家への相談をお勧めします
長期間放置された相続のケースでは、相続人が多数にのぼることが多く、戸籍謄本の収集だけでなく、面識のない相続人との連絡や遺産分割協議のとりまとめなど、手続き全体が複雑化する傾向があります。通知が届いたら、早めに司法書士等の専門家にご相談されることをお勧めいたします。
2024年4月の法改正により、相続登記は義務化されました。相続により不動産を取得した相続人は、取得を知った日から3年以内に相続登記を申請しなければなりません。
正当な理由なく期限内に申請しない場合、10万円以下の過料が科される可能性があります。
過去の相続にも適用されます
義務化以前に発生した相続についても対象となります。長期間放置されている相続不動産をお持ちの方は、特に注意が必要です。
相続登記の義務化に伴い、相続登記よりも簡易に手続きできる「相続人申告登記」が新たに創設されました。遺産分割協議がまとまらない等の事情がある場合に、まずは相続人であることを法務局に申告することで、義務の履行とみなされる制度です。
相続登記の義務化を詳しく解説!過去の相続も対象?法定相続人情報は法務局からの通知を受けた特殊なケースで利用するものですが、通常の相続手続きでは「法定相続情報一覧図」の活用が有効です。ここでは、一般的な相続手続きにおける証明書類の選び方を整理します。
一方で、以下のような場合は、従来の「相続関係説明図+戸籍の束」のほうが効率的です。
また、相続関係説明図は書式が自由なため、相続放棄した方や遺産分割で取得する方の情報も記載できるという柔軟性があります。
| 手続き先 | 法定相続情報一覧図 | 戸籍の束+相続関係説明図 | おすすめ |
|---|---|---|---|
| 法務局(相続登記) | 提出可能 | 提出可能(戸籍原本は還付される) | 不動産のみなら説明図が迅速 |
| 金融機関(預貯金解約) | 戸籍の代わりとして提出可能 | 原則として戸籍一式の提出が必要 | 3箇所以上あれば一覧図が有利 |
| 証券会社(名義変更) | 提出可能 | 戸籍の提出が必要 | 預貯金解約と同時進行なら一覧図 |
| 税務署(相続税申告) | 戸籍の代わりとして提出可能 | 利用不可 | 申告期限(10か月)に備え一覧図 |
【判断の目安】
名義変更が必要な遺産(金融機関・不動産など)の手続き先が合計3〜4箇所以上ある場合は、法定相続情報一覧図を取得する方法が最も合理的です。

相続による不動産名義変更(相続登記)の手続きに不安のある方は、以下のリンクをクリックしてください。
不動産名義変更の手続きの詳細(費用、書類、期間、義務等)は以下をご参照ください。
不動産の名義変更や、相続登記、生前贈与、離婚(財産分与)、売買等に関する手続きについて、ご不明な点やご相談などございましたら、電話・相談フォーム・LINE等よりお気軽にお問合せください。
司法書士法人 不動産名義変更手続センター
【全国対応】【年間2000件を超える相談実績】【相談無料】
書類収集から申請まで面倒な作業はワンストップで全てお任せください!明確でシンプルな料金体系でお客さまをサポートいたします。
※お電話でのお問い合わせの場合、簡単な料金説明や手続きのご案内は、事務所スタッフが応対する場合があります。司法書士へ直接ご相談をご希望の場合は、その旨お伝えください。

相続が発生した場合、不動産以外にも、預貯金・自動車・株など各種の名義変更が必要になります。【ケース別】の相続登記の詳細案内はこちら

運営事務所
司法書士法人
不動産名義変更手続センター
旧:司法書士板垣隼事務所
0120-670-678
03-6265-6559
03-6265-6569
代表者:司法書士 板垣 隼
代表者プロフィール
〒102-0074 東京都千代田区九段南4−6−11
九段渋木ビル4F
東京、埼玉、千葉、神奈川
などの首都圏を中心に
≪全国対応!≫
東京近郊は出張相談可
事務所概要はこちら
アクセスはこちら
当センターではプロサッカークラブ『モンテディオ山形』を応援しています!